
이미지 출처: https://stackoverflow.com/questions/11541338/should-i-use-arraylist-or-list/11541387#11541387
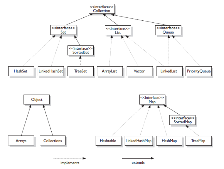
Set, List Interface 는 Collection 을 extends 하고 있다 (구조 동일)
Map Interface 는 별도로 정의돼있다.
[List]
순서가 있는 데이터의 집합, 데이터 중복을 허용
ArrayList, Vector, LinkedList 차이에 대한 설명
[Set]
순서가 없는 데이터의 집합, 데이터 중복을 허용하지 않음
HashSet, LinkedHashSet, TreeSet 차이에 대한 설명
[Map]
키와 값, 한 쌍으로 이루어지는 데이터의 집합으로 순서가 없음
값은 중복을 허용하나 키는 중복될 수 없음(키는 중볼될 경우 덮어 씀)
HashTable, HashMap, LinkedHashMap, TreeMap 차이에 대한 설명
[Queue]
First In First Out 구조를 따름
LinkedList, PriorityQueue 차이에 대한 설명
반응형
'back > java' 카테고리의 다른 글
| [Java] Generic 제네릭 (0) | 2019.12.28 |
|---|---|
| [Java] Compile (0) | 2019.12.22 |
| Comparator, Comparable + Arrays.sort() 그리고 인터페이스.. (0) | 2019.09.02 |
| 깊은복사(Deep Copy)와 얕은복사(Shallow Copy) (3) | 2019.08.31 |
| LocalHost IP 가져오기 (0) | 2019.05.28 |